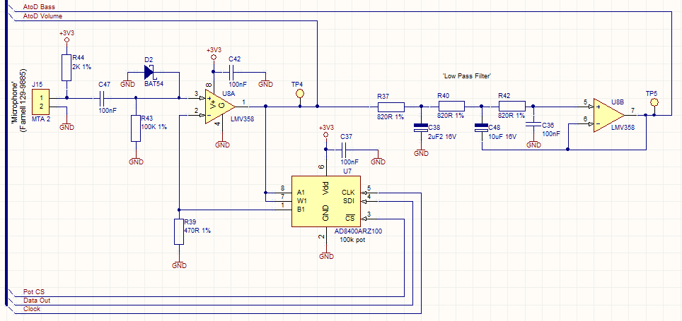
A working audio beat detect circuit for a microcontroller using a microphone input
This circuit uses a digital pot to allow the microcontoller to automatically adjust the gain of the circuit to suit the ambient audio volume, but you could replace this with a standard pot if this isn't needed. The low pass filter is a copy of Graham Mitchell's nifty solution from this page:
http://digital-diy.com/forum/electronics-projects/sound-to-light-beat-detection-t1220-10.html
The circuit works well and allows the microcontroller to detect beats by looking for filtered atod reading peeks of a similar amplitude to the pre-filtered atod reading peeks. The following are some captures taken from the 2 test points using a signal generator feeding into an amplified speaker:
USEFUL?
We benefit hugely from resources on the web so we decided we should try and give back some of our knowledge and resources to the community by opening up many of our company’s internal notes and libraries through resources like this. We hope you find it helpful.
Please feel free to comment if you can add help to this page or point out issues and solutions you have found, but please note that we do not provide support here. If you need help with a problem please use one of the many online forums.


