When Input+ > Input- the output is high.
When Input- > Input+ the output is low.
Important specifications when choosing a comparator
Differential input – just like op-amps don't assume a comparator will operate rail to rail on its inputs, always look for the "differential input", "common-mode input voltage range" or similar rating to see over what range it will accept input voltages.
Standard Comparator Devices
MCP6546U (open drain output, rail to rail)
LM311 (open drain output, not rail to rail inputs: ground to VCC – 1.5 V differential input)
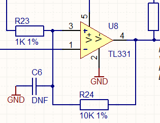
Providing Hysteresis
An example of a battery backup circuit
USEFUL?
We benefit hugely from resources on the web so we decided we should try and give back some of our knowledge and resources to the community by opening up many of our company’s internal notes and libraries through resources like this. We hope you find it helpful.
Please feel free to comment if you can add help to this page or point out issues and solutions you have found, but please note that we do not provide support here. If you need help with a problem please use one of the many online forums.

