The Standard
IEEE 802.3af is the standard, which defines PoE enhancements for new and existing 802.3 networks (existing as before the standard there we’re lots of different bespoke approaches to PoE).
Definitions
There are 2 types of PoE equipment:-
‘PSE’ power-sourcing equipment. Two types of PSE are defined:- midpoint & endpoint (midpoint being devices that insert power into the middle of an ethernet cable rather than a hub or switch)
‘PD’ powered device
Possible Cat5 cable voltage drop
The Ethernet specification calls for a maximum of 9.8 Ω per 100 m, or approximately 3 Ω per 100′.
For example, to get 9 V at 0.5 A to the end of a 100′ cable, you need to inject 12 V to account for the 3-V voltage drop.
V = IR (3 V = 6 Ω × 0.5 A).
(Remember that when calculating voltage drop you need to multiply your calbe length by 2 so that you calculate the total resistance of both the +V and 0V cores of the cable).
Voltage
PSE (power-sourcing equipment ) permitted output voltage: 44V to 57V
PD turn on voltage: 42V
PD turn off voltage: 36V
A PSE is not allowed to simply fire and forget the 48 V. Instead a PSE periodically probes its Ethernet links to see if a PD that requires power has been plugged in. This is how detection works:-
During the detection phase the PSE relatively slowly (0.1 V/ms) ramps up the power from 0 to 10 V. During this time, the current allowed to flow is limited to 5 mA in case there’s a short or other problem. As the voltage rises, the PSE measures the current flow at two levels (at least 1-V apart) to determine the possible presence of the detection signature resistor in a PD at the other end. Two measurements are required to factor out the DC offset (cable loss) between the PSE and PD. If the PSE detects an open circuit (i.e. nothing or a non-PoE device plugged in), short circuit, or anything other than the specified detection signature resistance, it turns off the power.
Assuming that a valid PD is found (a valid detection resistance), the PSE continues ramping the voltage. As it passes between 15.5 and 20.5 V, the PSE and PD enter what’s known as the classification phase, in which the PD is given the opportunity to request a particular amount of power. Once again, the technique involves the PSE measuring the current flow, this time across a classification resistance. Note that from a PD’s perspective, the classification phase is optional with full power the default. However, a PD that volunteers to accept a lower power level will be welcomed by multiport PSE’s that must allocate their maximum power delivery capability across many ports. Knowing now that there is a PD requesting power (and how much it requires), the PSE ramps the voltage and current limit to their full specifications.
The PD must be able to accept power on either the data or spare pairs (but never both at the same time). The IEEE standard specifically disallows PDs that don’t accept either power-delivery option.
PD switch on and off voltages
The specification requires that the PD monitor the input voltage and turn on the load after it reaches 42V. The PD must disconnect the load, a so-called under voltage lockout (UVLO), if the voltage falls below 36V. The 6V of hysteresis prevents the power supply from chattering on and off under marginal conditions.
Isolation Rating
Isolation requirement: 1500V
This isolation is required between the Ethernet connection (the RJ45 connector) and a user of the equipment or any other connected equipment. Typically this is provided by using a DCDC converter with at least 1500V isolation and an Ethernet isolating transformer / magnetic also with at least 1500V isolation.
PCB Creepage Distance
When providing this isolation your PCB will need to provide sufficient creepage distance (clear space with no copper) between the Ethernet connection and the rest of the circuitry. Determining the creepage distance required is not straightforward as the actual clearances required will be a function of your particular application, device characteristics, and operating environment. These needs to be determined from an exhaustive reading of IEC60950/EN60950. Its not fun or easy, but it’s the only way.
A minimum clearance of 4mm is often a general requirement, but don’t rely on it without checking for your application!
Does a PD have to provide 1500V isolation?
The IEEE specification states that ‘electrical isolation shall be in accordance with the isolation requirements between SELV circuits and telecommunication network connections in sub clause 6.2 of IEC 60950-1:2001′, so the answer to the question is ‘Yes’. However some applications can avoid the need to provide isolation on the PCB if there is 1500V isolation between all parts of the electronics (and any shielding that may be used) and all user accessible parts. For instance if a plastic enclosure is used and there are no parts of the circuit that violate a 1500V isolation barrier (i.e. no exterior connectors to other equipment, no user buttons that fail to provide the isolation etc, no internal conductive paint that is very close to the encloure joins) then you have complied with the isolation requirement elsewhere and a less expensive non isolated DCDC converter could be used and the PoE input.
Power (Watts)
Minimum load required: 0.44W (12.3mA @ 36Vin, which is worst case – you must draw at least this)
Maximum standard load permitted: 12.95W (The original specification limits a single PSE port to delivering a maximum of 12.95 W)
Maximum load possible: 30W and 60W PoE is possible with suitable PoE injectors or switches.
PD Classifications:
Class Usage RCL (Ω) Maximum power used by PD
0 Default 10K 0.44W to 12.95W
1 Optional 732ohms 0.44W to 3.84W
2 Optional 392ohms 3.84W to 6.49W
3 Optional 255ohms 6.49W to 12.95W
4 Not allowed 178ohms Reserved
Minimum Load
The specification says that if a PD fails to consume enough power (e.g. 10mA) enough of the time (e.g. 75ms every 325ms), the PSE is required to cut it off. Although many PD’s will likely need more power, beware that if a PD happens to draw less than 10mA, there could be a problem.
This is especially important if your PD has a power on / off function. When the power is turned off you still have to draw the minimum current or the PSE will switch off your power. This is ironic requirement in these days of reducing standby current on powered down devices!
During operation, the PD is required to present two distinct “maintain power signatures” (MPS) – one AC and one DC. The AC MPS scheme is similar to the detection phase in that the PSE probes the link periodically with a ripple voltage riding on the output looking for some indication that a valid PD is still present. This handles the typical case of a physically disconnecting PD. If the PSE suddenly finds a high resistance – greater than 1.98 MΩ – it presumes that the PD’s plug has been pulled and turns off power. The DC MPS component is a little trickier. Essentially, the spec says that if the PD fails to consume enough power (e.g. 10mA) enough of the time (e.g., 75 ms every 325 ms), the PSE is required to cut it off. To complicate matters further, although PD’s are required to present both AC and DC MPS’s, PSE’s are allowed to choose whether they monitor one, the other, or both.
Current Limiting
Generally speaking, the PSE handles current limiting. It will shut off power if the PD exceeds the allocated, or maximum, current draw. However, if the PD presents a large capacitive load (greater than 180μF), the IEEE specification requires that it assume responsibility for inrush current limiting.
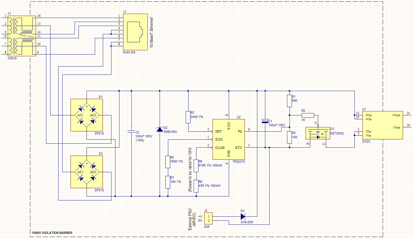
An Example Circuit
Notes:
The resistors R1 and R4 limit the mosfet gate source voltage to within the mosfets range when the PG pin is not driven low (floating).
J2 and D4 may be fitted if an option to power from an external power source is requried and wired in this way will cause the TPS2375 to correctly drive the PG pin.


10 years ago
Intersting and useful article. PCB clearance of 4mm is frequently quoted but 60603-7-7,
the standard that the 8P8C (RJ45) connectors are made to has far smaller values.
Between chassis and contacts creepage of 1.4mm, and clearance of 0.51mm.
10 years ago
Thank you. Been looking for detection protocol for a few days; at
last a clear and simple answer. This page lacks a lot of détails; but
it’s the exact complement to Wikipedia. The summ of the two page gives
100% what I wanted to know.
10 years ago
On the 1500V isolation, if the product safety is provided by earthing (and/or isolation of any non-earthed exposed parts) would this also negate the requirement for isolation? Is the purpose only to protect people from signals accidentally induced in the cable, or is it to prevent mains surges etc going out to the cable or attached equipment? Any mains equipment has to meet this safety requirement for exposed parts anyway.