UART
31.25KBaud (+-1%), asynchronous, 1 start, 8 data, 1 stop (31250-8-N-1)
320 uS per byte.
Start bit is 0, stop bit is 1
Electrical Interface
http://www.midi.org/techspecs/electrispec.php
Interface
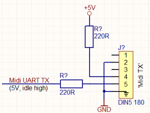
180° five-pin DIN connector
MIDI devices are joined together in chains, passing the same message along a serial chain. Up to 16 receivers may be joined on one chain. Each will respond to messages sent to its channel, and ignore all others.
TX Interface
USEFUL?
We benefit hugely from resources on the web so we decided we should try and give back some of our knowledge and resources to the community by opening up many of our company’s internal notes and libraries through resources like this. We hope you find it helpful.
Please feel free to comment if you can add help to this page or point out issues and solutions you have found, but please note that we do not provide support here. If you need help with a problem please use one of the many online forums.

