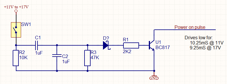
This circuit can be used to convert a power on switch to a short pulse, which can be useful for instance where you want a micrcontroller to take over keeping the power on once it has started up, allowing it to cause power off should say the system battery level become too low. Or any other application where you want to convert a constant high level into a short pulse.
The 11V to 17V just happened to be the voltage used when designing this. The series 1uF capacitor C1 lets through a decent amount of the AC pulse from the switch turning on, and the 1uF capacitor to ground C2 stores a decent amount of charge. Because the lowest input voltage in this example is 11V, even though the voltage seen across C2 is much lower (it peeks at a bit over 5V), its plenty to stay above the transistors 0.7V base threshold for a decent amount of time. The large capacitor values also provide pretty good debouncing of the switch closure.
Here's what it looks like on the scope (yellow=C1+C2 junction, blue=output with 1K pull up added)



4 years ago
Thanks, exactly what I needed to wake up my esp8266 from deep sleep and detect the manual wakeup
2 years ago
How to modify that for input voltage of 3.3v