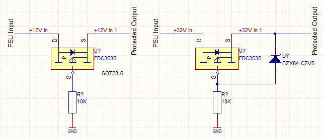
Mosfet providing polarity protection without diode voltage drop

For a P channel mosfet, whenever the Gate voltage is lower than the (Source Voltage – Gate Threshold voltage) the MOSFET conducts. If the gate voltage is higher than this, it does not conduct. The greater the voltage difference from the Source the more the MOSFET can conduct.
Used in this way the P channel mosfet diode protects against incorrect polarity at the input but is also bypassed by the mosfet when voltage with the correct polarity is present.
Take care when using mosfets in this configuration to ensure that higher input voltages will not exceed the gate voltage.
Mosfet to stop back powering from motors
A simple solution if you need to avoid diode voltage drop is to use the ‘Mosfet True Switch / Bi-Directional Switch With P-Channel MOSFETs’ shown here.
Also consider how you will dissipate a voltage that becomes too high from a motor behind the protected side, to ensure the mosfet max voltage specifications are not exceeded.
